奇小丫教育
首页
关于我们
精品课程
师资介绍
课上照片
招考动态
光荣榜
联系我们
热门搜索
奇小丫教育,申论,面试,公务员,事业编,2025国考,2025省考
优质师资团队 让每堂课都成为杰作
俯首深耕,踏实办学,用我们的专业托起学员的希望!
首页
»
招考动态
招考动态
分享山东省考、事业编考试岗位、考情、帮助信息
国药集团2026届春季校园招聘全面启动
坊子区龙泉实验小学课程岗位服务人员招聘简章
2026年潍坊市坊子区公开招聘高中优秀教师总成绩公示(语数英物化生岗位)
高密市中医院 2026年校园招聘优秀人才计划调整公告
中国电信天翼视联2026校园招聘公告
中国移动2026春季校园招聘开启
关于公布2026年潍坊市“优才计划”笔试成绩的通知
潍坊市公安机关2026年第一季度招录警务辅助人员体检及政治考核公告
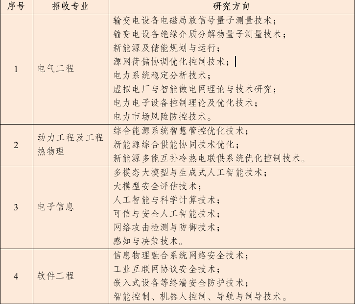
国网山东省电力公司2026年博士后招收公
昌乐中医院招聘公告,期待您的加入
潍坊理工学院(青州市技工学校)2026年教师招聘公告
海信集团2026年实习生招聘正式启动!
2026年高密市教育系统校园招聘优秀教师面试公告
2026年潍坊市教育局直属学校“优才计划”体检公告
2026年潍坊市坊子区公开招聘高中优秀教师入围面试人员名单公示(体育岗位)
2026年临朐县公立医院校园招聘进入体检、考察范围人员公示
‹‹
‹
1
2
3
4
5
6
7
8
9
10
11
12
13
14
15
16
›
››
13371081233
2889560976
1524934329